
国际统计年鉴 15

識字率 日本は99 世界の順位23位 だが 1 の12万人が生活に不自由をきたしている わたしのブログ By Highappy 楽天ブログ
先秦时期各国文字都不相同 民众能看得懂别国的文字吗 隶书 秦朝 六国 汉字 秦国 小篆
識字率 国別 のギャラリー

文盲率其实很低 看看德国媒体的报道 我国基础教育的非凡成就 每日头条

文盲第一国 全国拥有近0种语言 却有近8成成年人不识字 国家
分裂国家列表 维基百科 自由的百科全书

中国教育竞争力提升速度最快 中国教育科学研究院
2

世界上十大文盲最多的国家你都知道有哪些吗 惨不忍睹 探秘志

亚洲混的最差的岛国 成人识字率不足5成 烟民却超过了6成

全球教育最 失败 国家 文盲率高达80 00万人口才4所

中国教育竞争力提升速度最快 中国教育科学研究院

让人人拥有人力资本 我们做到了吗 五个事实助您了解性别平等与人力资本

全球识字率最高的十大国家 排在第一是俄罗斯 巴拉排行榜

中国历年辍学人数现象统计 文盲率9 5 组图 财经观察 看中国网 移动版

簡介 布吉納法索意為 君子之國 識字率全球排名墊底 蘋果新聞網 蘋果日報
Http Www Shehui Pku Edu Cn Upload Editor File 1193 Pdf

文盲率其实很低 看看德国媒体的报道 我国基础教育的非凡成就 每日头条

女性在中国真的不受歧视了 7成文盲是女性 手机新浪网

文盲第一国 全国拥有近0种语言 却有近8成成年人不识字 国家

據統計 1949年中國人的文盲率竟有80 每日頭條

现阶段国内还有文盲吗 知乎

全球各國識字率地圖 每日頭條

不識字率台灣竟比北韓高 社會新聞 中國時報

全球教育最 失败 国家 文盲率高达80 00万人口才4所大学 袁隆平 布基纳法索 粮食 新浪新闻

Jy0915西方怪人1 历史的偶然 精英日课第四季 终生学习社 Waptitle Powered By Discuz

人口密度和生育率 一项探索性分析 知乎

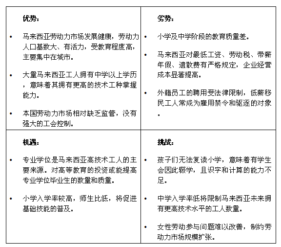
一带一路高峰论坛国别系列 马来西亚劳动力市场风险分析及劳动用工指南 走出去智库 财经频道 手机搜狐
未来 这两类人 会成为时代的 新文盲

全球教育最 失败 国家 文盲率高达80 00万人口才4所
孟加拉国 高等教育 教师 占女性百分比 经济指标
日本明治维新前民众识字率高达40 用脚指头想都知道不可能 Acfun弹幕视频网 认真你就输啦 W ノ つロ

普通话如何在短短百年中成为 国家的声音
孟加拉国 性别对等指数 Gpi 小学和中学入学率 总额 经济指标
二战七十年后中 日 台 韩发展效率之比较 Cinderalla007 的部落格 Udn部落格
Http Www Chinadaily Com Cn Specials China Snationalplanonimplementationofagenda Cn Pdf

世界 識字率ランキング 世界ランキング
江浙辽粤四省哪儿的文盲最多 90 的人都答错 数据化管理 二十次幂

世界上十大文盲最多的国家你都知道有哪些吗 惨不忍睹 探秘志

经济发达的地方文盲越少 江苏刷新观念 为何女文盲是男文盲3倍 财经资讯 八戒游戏

图文 金砖5国过去30年成年人识字率 世行数据 新浪财经 新浪网

外務省 Oda 広報 資料 Oda個別評価報告書 第2章 インドの開発政策とわが国 他ドナーの協力

投胎到非洲几内亚 从出生到大学要躲过哪些坑 6park Com

日本动画导演访华行程被取消曾鼓吹大东亚共荣圈 中国搜索头条

世界上现有五个社会主义国家 谁和中国的关系最好 每日头条

各国世界遗产数列表 维基百科 自由的百科全书

联合国 印度文盲人口占全球37 观察者网
識字 Wikiwand
为什么51talk菲律宾外教愈来愈受家长欢迎 答案看这里

全球文盲最多的国家 七成人不识字 日收入仅1 1一半人吃

全球识字率最高的十大国家 排在第一是俄罗斯 巴拉排行榜

印度南北差距为什么这么大 上游新闻汇聚向上的力量

关于古代识字率考究 及古代女子识字率受教育程度考究 每日头条

日本明治维新前的国民素质基础是如何造就的 知乎
Http Www Cpicu Org Cn Countryinfo Show Aspx Id 629

国际统计年鉴 15
日本明治维新前民众识字率高达40 用脚指头想都知道不可能 Acfun弹幕视频网 认真你就输啦 W ノ つロ

Eu4mod Cu 环球风云v4 5版本预告 介绍v3精神续作v2式人口系统 识字率p社蠢驴不做我们做 知乎
一个岛两个国 黑人之国海地 为什么落后于混血人国多米尼加 西班牙 古巴 法国 网易订阅

一带一路高峰论坛国别系列 马来西亚劳动力市场风险分析及劳动用工指南 走出去智库

全球教育最 失败 国家 文盲率高达80 00万人口才4所

全球识字率最高的十大国家 排在第一是俄罗斯 巴拉排行榜
識字率 維基百科 自由的百科全書
考古发现汉代竹简 令人不解 汉朝军人识字率很高 腾讯网
江浙辽粤四省哪儿的文盲最多 90 的人都答错 数据化管理 二十次幂

全球教育最 失败 国家 文盲率高达80 00万人口才4所

越南是下一个中国吗 雁阵转移 再走东亚之路 有吧新闻

欧洲各国识字率的上升是如何影响启蒙运动的 文化 腾讯网

人口密度和生育率 一项探索性分析 知乎

地球最强大选开场 印度如何让文盲选举 选民

全球教育最 失败 国家 文盲率高达80 00万人口才4所

世界の識字率 9月8日は 国際識字デー

世界の識字率 最低は15 原因とワールド ビジョンの取り組み 国際協力ngoワールド ビジョン ジャパン

小粉红不敢骂 除了台独背景电驭叛客也将中国设定为 文盲国 42
东南亚国家投资吸引力分析篇 新加坡 菲律宾 马来西亚 投资东南亚房产奠定未来财富之路
日本江户时代识字率超50 同期英国 25

世界の識字率 最低は15 原因とワールド ビジョンの取り組み 国際協力ngoワールド ビジョン ジャパン

国际统计年鉴 17
Global Education Monitoring Report Summary 19 Migration Displacement And Education Building Bridges Not Walls Chi Unesco Digital Library
孟加拉国 非文盲率 年轻人 占15 24岁人群百分比 经济指标

文盲率其实很低 看看德国媒体的报道 我国基础教育的非凡成就 每日头条
江浙辽粤四省哪儿的文盲最多 90 的人都答错 数据化管理 二十次幂

文盲第一国 全国拥有近0种语言 却有近8成成年人不识字 国家
日本明治维新前民众识字率高达40 用脚指头想都知道不可能 Acfun弹幕视频网 认真你就输啦 W ノ つロ

欧洲各国识字率的上升是如何影响启蒙运动的 文化课 澎湃新闻 The Paper

现阶段国内还有文盲吗 知乎

世界上十大文盲最多的国家你都知道有哪些吗 惨不忍睹 探秘志

識字率による国順リスト Wikipedia

图书汇采平台
各國識字率列表 维基百科 自由的百科全书

欧洲各国识字率的上升是如何影响启蒙运动的 文化 腾讯网

中国扫盲现状分析报告 Pdf Free Download

世界の識字率 最低は15 原因とワールド ビジョンの取り組み 国際協力ngoワールド ビジョン ジャパン
各国自杀率列表 维基百科 自由的百科全书
先秦时期各国文字都不相同 民众能看得懂别国的文字吗 腾讯新闻
十年育树百年育人 柬埔寨教育的反思 中国 东盟研究院

达沃斯世界教育体制排名出炉 芬兰教育最强美英无缘前10 教育频道 手机搜狐
头条文章
妖孽的妖窟 政府欺騙大眾 台灣的識字率其實很低

比北韓還高 台灣不識字率1 04 華視新聞網



